富安时FAS-3-10A 固态继电器
2018-01-05 北京富安时科技有限公司
北京富安时科技有限公司将为客户提供全面的技术支持,用户可与就近的富安时科技有限公司办事处或客户中心联系,也可以直接与公司总部联系。
产品简介:
产品参数:
应用接线图:
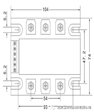
外形安装尺寸:
注意事项:
北京富安时拥有优秀的设计能力和完善的工艺水平,具备了规模生产和经营能力,庞大的销售网络,优秀的管理水平与优质售后。自创始以来,富安时就把最优的价格,提供好的品质产品为使命,以诚信商行天下,专心做好制造,努力开拓市场,用心做好品牌。
联系我们:
地址:北京市海淀区学清路18号北京机电研究所
网址:www.fuanshi.cn
京东:http://mall.jd.com/index-125884.html
电话:010-82755658/82755023/82755076
传真:010-82755658-8003
QQ:2851202081

